Overview
This document provides an overview of how to integrate with THE ICONIC’s Marketplace platform and Seller Center using the API. The sections covered in this document are listed below
- Endpoints and documentations
- API calls
- API flows
- Frequently Asked Questions including payload examples
Seller Center is our User Interface which is used to manage and update your shop and products. An API Integration can enable you to connect your systems to Seller Center, providing various levels of integration i.e. stock management, order processing and product creation.
For information on how to connect and authorise, please refer to this page REST API Authorisation
FBI Flow
API Documentation and Endpoints
API documentation can be found below
Live = https://sellercenter-api.theiconic.com.au/docs/
Test (Preprod) = https://sellercenter-api-preprod.theiconic.com.au/docs/
API endpoints can be found below
| API Endpoints | |
| LIVE | https://sellercenter-api.theiconic.com.au/v2 |
| TEST (Preprod) | https://sellercenter-api-preprod.theiconic.com.au/v2 |
API Authentication endpoints can be found below
| API Authentication Endpoints | |
| LIVE | https://sellercenter-api.theiconic.com.au/oauth/client-credentials |
| TEST (Preprod) | https://sellercenter-api-preprod.theiconic.com.au/oauth/client-credentials |
Seller Center URL can be found below. This is User Interface which is used to manage and update the orders and products.
| URLs | |
| LIVE | https://sellercenter.theiconic.com.au |
| TEST (Preprod) | https://sellercenter-preprod.theiconic.com.au |
Integration
Depending on the volume/size and capabilities, your system will determine the level of integration for your brand. Depending on the level of integration and your Stock Management System (ERP) you may have the capacity to complete the integration internally if you have an in-house developer.
The below table outlines the various levels of integration, along with the coding (API calls) required to assist you with your internal development and implementation of the integration. Several levels of integration may be combined or singularly applied. Basic suggested process flows are available within this help center.
To view details of each API call and to try them out directly, please visit:
Live = https://sellercenter-api.theiconic.com.au/docs/
Test (Preprod) = https://sellercenter-api-preprod.theiconic.com.au/docs/
| Integration Level | Advantages | API calls to be implemented (as a guide) |
| Webhooks | Webhooks can be created and utilised to notify you of new orders or products that have Quality Control completed for example. |
To get list of webhook entities
To create webhook
To delete webhook
To get list of webhooks
|
| Product Creation and Update |
Products can be created using the V2 product set and product endpoints. The first step is to use the product set endpoint to create a product set with at least one variation (size). The product set id will be provided in the response. Then using the product endpoint, additional variations (sizes) can be created under the set. The individual product id will be provided in the response. |
To find explanation of the fields in the payload
To get products
To create products
To update products
To update price (country is always AU)
To add/update image
|
| Stock Management |
Stock level for each product can be retrieved via the V2 stock endpoints. To retrieve the product set id or product id, use the product endpoints listed in the product section below. |
To check stock level
To check your FBI stock age days
|
| Inbound Stock Request |
To send FBI stock to THE ICONIC warehouse, create an Inbound Stock Request (ISR) using purchase order endpoint as requestType SEND_TO_WAREHOUSE Shipping information needs to be provided on Notice of Shipment level |
POST /v2/purchase-orders PATCH v2/purchase-orders/{poNumber}/notice-of-shipment
To retrieve information GET/v2/purchase-orders GET purchase-orders/send-to-warehouse-report GET /v2/purchase-orders/rework-report |
| Return To Seller Request | To request FBI stock back to seller from THE ICONIC warehouse, create a Return To Seller request using purchase order endpoint as requestType RETURN_FROM_WAREHOUSE |
POST /v2/purchase-orders
To retrieve information GET /v2/purchase-orders GET purchase-orders/return-from-warehouse-report |
| Order Processing |
Orders are able to be retrieved using the V2 order endpoints. The response will include the order status and transaction information such as Unit price and any applicable Seller Funded Voucher Discount amount. |
To get orders Please include filter includeVoucherDetails=true, to have the response to include the voucher amount details
You can also get list of orders in file csv format using
|
| Finance transactions | Order financial transactions can be retrieved using finance endpoints | GET /v2/finance/transactions |
| Full Integration | Complete end to end integration including Product Creation, Stock Update , |
All API calls for Stock Management, Order Processing, Product Creation, and Purchase Order creation (Inbound Stock Request or Return to Seller stock)
|
| File Export |
Seller is able to trigger a job to export a file. Seller is also able to get a list of export jobs that have been submitted. |
To trigger export job
The response will contain the csv file name. To open the file, append this file name to the Seller Center website url, or, it will also be accessible in the Seller Center UI menu File Manager. To get list of exports
|
| File Import | Seller is able to import an xslx file via API. This can be used as a bulk function to create/update products or images. |
First get the required template , the response will either provide a link to download the file, or an export id which means the file is available in the Seller Center website menu System - File Manager and can be downloaded from there
Then fill up the file, and import it via the relevant API import call
|
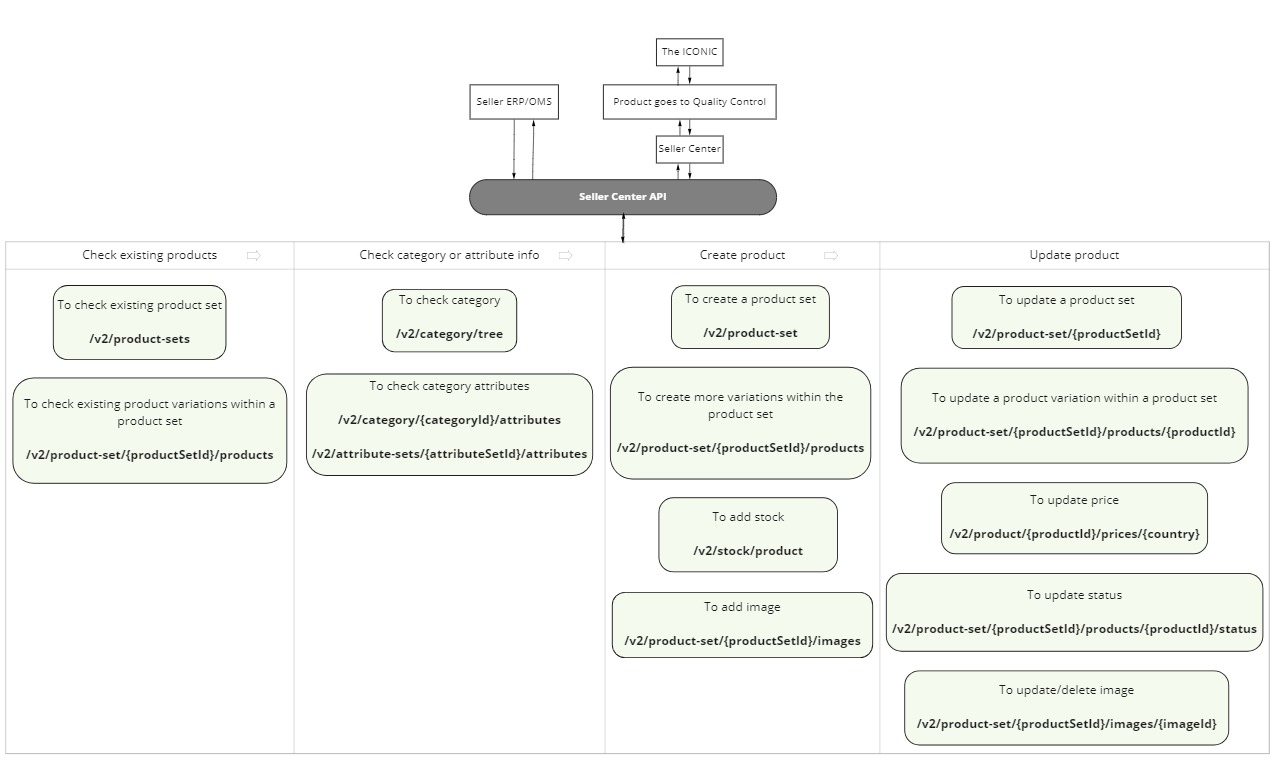
Integration Flow
Product Management Process Map
Image can be viewed at full resolution by right click>open image in new tab.
Once product set and products have been created, the respective product set ids or product ids can be used to retrieve stock levels for individual products, using the stock endpoints.
FBI Stock Management Process Map
Order Management Process Map
Integration Calls Details & Examples
Create Product
Create Product Set
| What |
This is creating the shell of the product, with one variation (size) in it, with price. It is recommended to use the product set Id as identifier to check the list of SKUs and the variation (sizes) that exists within it. |
| Call | POST /v2/product-set |
| Response | The response will provide product set id |
| Note |
Additional calls that can help provide insights on various field mapping
|
{ "name": "testsku123",
"price": 100,
"status": "active",
"sellerSku": "testsellersku123",
"description": "Experience the ultimate expression of functionality at BrandName with the Women's Block Shell Jacket. Our model is wearing size *. She usually wears a size 8 and is 177cm tall.",
"brandId": 171,
"variation" :"S",
"primaryCategoryId": 308,
"categories": [
771
],
"attributes": {
"13": "263487011",
"14": "2",
"17": "16233",
"19": "16565",
"20": "313",
"41": "0.2",
"58": "Black",
"60": "Forever Black",
"61": ["457"],
"90": "Cold machine wash separately inside out. Wash before wearing.",
"92": "76% Cotton, 16% Lyocell, 5% Polyester, 3% Elastane",
"95": "- Waist: 65cm; Front Rise: 26cm; Inleg: 68cm (Size AU 8)",
"98": "997",
"127": "1807",
"130": "2501",
"174": false,
"242": "5000",
"243": "5005",
"275": ["5109"],
"276": ["5117"],
"382": ["23589"]
}
}Create Additional Products
| What | This is to create additional variations (sizes) to an existing product set |
| Call | POST /v2/product-set |
| Required | Product set id |
| Response | The response will provide individual product ids for each variation. |
{ "sellerSku": "testsku456",
"status": "active",
"variation": "M",
"productIdentifier": "4602321233234"
}Add Image
| Call | POST /v2/product-set/{productSetId}/images |
| Required | Product set id |
{
"position": 2,
"displayUrl": "https://static.theiconic.com.au//p/1648909-3757-9098461-3.jpg"
}
Update Image
| Call | PATCH /v2/product-set/{productSetId}/images/{imageId} |
| Required |
Product set id. Image id (can be obtained by doing GET /v2/product-set/{productSetId}/images) |
Retrieve Stock
| What | This see stock level of each individual product id |
| Call |
GET /v2/stock/product-set/{productSetId}
GET
To see the age information of the FBI SKU that is in THE ICONIC warehouse, use this call |
| Required | Either product set id , or product id |
| Response | The response will show available FBI stock quantify for a particular sku |
{
"productId": 1111111,
"sellerSku": "testsku",
"shopSku": "LO569AA0AAA-11111111",
"name": "test tshirt",
"quantity": 0,
"reservedStock": 0,
"preVerificationStock": 0,
"available": 2,
"consignments": {
"received": 2,
"quarantined": 0,
"defective": 0,
"canceled": 0,
"returned": 0,
"failed": 0
},
"warehouses": [],
"sellableStock": 2,
"nonSellableStock": 0
}Create Inbound Stock Request
Inbound Stock Request
| What | After FBI SKUs have been created, to send the stock to THE ICONIC warehouse, create an Inbound Stock Request (ISR) using this endpoint, and specify the SKU and the amount that you will be sending. The request is subject to approval by THE ICONIC team. |
| Create Call |
To see list of attributes for purchase order creation , use this endpoint GET /v2/fulfillment/attributes To create the Inbound Stock Request do call below and specify the requestType as SEND_TO_WAREHOUSE POST /v2/purchase-orders |
| Response | The response will show the Purchase Order ID, which is your Inbound Stock Request reference, and you use this to do the other relevant Purchase Order related calls. |
| Note |
Shipment Details Before shipping stock to THE ICONIC warehouse, sellers must provide the Notice of Shipment (NOS) details: expected_date_from, tracking_number, total_carton, and Carrier. Sellers can enter this information while creating the Inbound Stock Request, or create the request first and add the NOS details later using the NOS API endpoint. Only weekday dates are accepted for the expected_date_from field. The NOS details must be submitted at least 2 days before the stock is scheduled to ship to THE ICONIC warehouse; otherwise, an automatic reminder email will be sent to the seller. Status List of status available DRAFT (ISR has been created with draft status and can be edited) SUBMITTED (ISR has been created with submitted status, it cannot be edited, and is subject to review by THE ICONIC team now for approval) APPROVAL_NEEDED (ISR has been adjusted by THE ICONIC team and requires seller approval to accept the changes) ACCEPTED (ISR has been accepted and stock can be sent to THE ICONIC warehouse) ACCEPTED_SYNCING (ISR is still syncing to THE ICONIC system) ACCEPTED_SYNC_FAILED (ISR failed to sync to THE ICONIC system) RECEIVED (Stock request in the ISR have been received and inbounded to THE ICONIC warehouse) RECEIVED_INCOMPLETE (Partial stock of the ISR has been received and inbounded to THE ICONIC warehouse) REJECTED (ISR is rejected) CANCELLED_BY_SELLER CANCELLED_BY_WAREHOUSE |
| Update Call |
Updating ISR content PATCH /v2/purchase-orders/{poNumber} For ISR that is on DRAFT status, you can use this endpoint to update (replace) the content within the request Updating ISR status PATCH /v2/purchase-orders/{poNumber}/status You can change statuses within flow below
|
| Report | To retrieve report that shows sku and stock actioned for Inbound Stock Requests GET purchase-orders/send-to-warehouse-report |
Example of ISR without Notice of Shipment information
{"status": "SUBMITTED",
"requestType": "SEND_TO_WAREHOUSE",
"items": [
{
"sellerSku": "testsku_XS",
"quantity": 5
},
{
"sellerSku": "testsku_M",
"quantity": 2
} ],
"attributes": [
{
"attributeName": "shippingDate",
"value": "2026-02-16T00:00:00.000Z"
},
{
"attributeName": "Shipping_Type_Desc",
"value": "LAND"
}
]
}
Example of ISR with Notice of Shipment information
{
"status": "SUBMITTED",
"requestType": "SEND_TO_WAREHOUSE",
"items": [
{
"sellerSku": "testsku_S",
"quantity": 5
}
],
"attributes": [
{
"attributeName": "shippingDate",
"value": "2026-02-16T00:00:00.000Z"
},
{
"attributeName": "Shipping_Type_Desc",
"value": "LAND"
},
{
"attributeName": "tracking_number",
"value": "abcccc8889"
},
{
"attributeName": "total_carton",
"value": "2"
},
{
"attributeName": "expected_date_from",
"value": "2026-02-18"
},
{
"attributeName": "Carrier",
"value": "testdell"
}
]
}
Notice of Shipment
| What |
Shipment Details Before sending the stock, the seller must provide the Notice of Shipment (NOS) details, the latest 2 days before stock is due to be shipped, otherwise seller will get automated email notification. The attributes at nos level : expected_date_from, tracking_number, total_carton, Carrier. This can be entered when creating the Inbound Stock Request above, or you can create the request first and add the NOS information later at the NOS level. |
| Call | To add or edit Notice of Shipment information PATCH v2/purchase-orders/{poNumber}/notice-of-shipment |
| Note |
NOS Status PENDING (NOS information has not been provided) NOS Shipping Date Weekend dates cannot be specified for the expected_date_fromfor the NOS level attribute as THE ICONIC does not accept item shipment delivery on weekends. Please ensure you specify weekday dates to avoid error response back about the dates. |
Example
{"attributes": [
{
"attributeName": "tracking_number",
"value": "TRACK-001"
},
{
"attributeName": "total_carton",
"value": 10
},
{
"attributeName": "expected_date_from",
"value": "2026-12-25T14:30:00.000Z"
},
{
"attributeName": "Carrier",
"value": "testdell"
}
]
}Create Return To Seller Stock Request
| What | Seller can request FBI stock back from THE ICONIC warehouse by raising a Return To Seller (RTS) request, this is subject to approval by THE ICONIC team. |
| Call |
To see list of attributes for purchase order creation , use this endpoint GET /v2/fulfillment/attributes To create the Return To Seller Request do call below and specify the requestType as RETURN_FROM_WAREHOUSE POST /v2/purchase-orders |
| Response |
The response will the Purchase Order ID, which is your Return To Seller Request reference, and you use this to do the other relevant Purchase Order related calls. Please make sure the requested stock quantity does not exceed the seller’s available inventory in Seller Center to avoid this validation error in the repsonse "items[0].quantity": "Quantity should not be higher than the current inventory level. testsku, quantity 5, available 0." |
| Update Call |
Updating RTS content PATCH /v2/purchase-orders/{poNumber} For RTS that is on DRAFT status, you can use this endpoint to update (replace) the content within the request Updating RTS status PATCH /v2/purchase-orders/{poNumber}/status You can change statuses within flow below
|
| Note |
Status List of status available DRAFT (RTS has been created with draft status and can be edited) SUBMITTED (RTS has been created with submitted status, it cannot be edited, and is subject to review by THE ICONIC team now for approval) APPROVAL_NEEDED (RTS has been adjusted by THE ICONIC team and requires seller approval to accept the changes) ACCEPTED_SYNCING (RTS is still syncing to THE ICONIC system) ACCEPTED_SYNC_FAILED (RTS failed to sync to THE ICONIC system) REJECTED (RTS is rejected) RETURN_IN_PROGRESS (RTS is pending processing by THE ICONIC) PARTIAL_RETURNED (partial stock of the RTS has been actioned) RETURNED (stock in the RTS request has been actioned) CANCELLED_BY_SELLER CANCELLED_BY_WAREHOUSE |
| Report | To retrieve report that shows sku and stock actioned for Return to Seller request GET purchase-orders/return-from-warehouse-report |
Report for Inbound Stock/Reworks/Return To Seller
| What | These endpoints will give you stock breakdown visibility of each purchase order, how many stock were inbounded, reworked, or returned to seller. |
| Call | GET purchase-orders/send-to-warehouse-report GET purchase-orders/return-from-warehouse-report GET /v2/purchase-orders/rework-report |
Retrieve Orders
You can retrieve orders in API response, or as file download format
As API response
| Call | GET /v2/orders |
| In the request |
|
| In the response |
|
As File download format
| Call | GET /v2/orders/export GET /filemanager/v1/files/download/{uuid} |
| In the request |
|
| In the response |
|
{
"items": [
{
"uuid": "7adedfbe-b100-4105-1111",
"invoiceRequired": false,
"id": 25249111,
"sellerId": 1111,
"number": "2955191111",
"customer": {
"firstName": "John",
"lastName": "Smith"
},
"address": {
"billing": {
"firstName": "",
"lastName": "",
"phone": [
"#####"
],
"address": [
"Invoice Address 1",
"Invoice Address 2",
"",
"",
""
],
"email": "#####",
"city": "Invoice city",
"ward": "",
"region": "",
"postCode": "Invoice post-code",
"country": "Australia"
},
"shipping": {
"firstName": "John",
"lastName": "Smith",
"phone": [
"#####"
],
"address": [
"49 Test Rd",
"",
"",
"",
""
],
"email": "#####",
"city": "Sydney",
"ward": "",
"region": "NSW",
"postCode": "2000",
"country": "Australia"
}
},
"nationalRegistrationNumber": null,
"payoutPending": false,
"gift": {
"option": false,
"message": ""
},
"voucher": {
"code": "",
"type": ""
},
"deliveryInfo": "",
"paymentMethod": "cc@stripe",
"currency": "AUD",
"remarks": "",
"createdAt": "2025-09-23T21:40:21.000000+10:00",
"updatedAt": "2025-09-24T11:47:56.000000+10:00",
"addressUpdatedAt": "2025-09-23T11:40:21.000000+10:00",
"exchangeByOrderId": null,
"exchangeForOrderId": null,
"source": "Australia",
"extraAttributes": null,
"statusList": {
"shipped": 1
},
"itemCount": 1,
"unitPriceSumWithFees": 56,
"shipmentProviderType": "",
"shipmentProviderPreSelected": false,
"targetToShip": "",
"packedItemsCount": 0,
"orderItemIds": [
29257111
],
"items": [
{
"id": 29257111,
"srcId": "149811111",
"sellerId": 1111,
"orderId": 25249111,
"uuid": "7adedfbe-b100-4105-1111",
"status": "shipped",
"isProcessable": true,
"failureReason": {
"type": null,
"name": null,
"description": null,
"details": ""
},
"shipment": {
"type": "warehouse",
"crossdockingDeliveryType": null,
"method": "home",
"preProvider": null,
"provider": {
"uuid": "7adedfbe-b100-4105-1111",
"name": "Australia Post",
"default": false,
"digitalType": null,
"trackingUrl": "https://auspost.com.au/track/"
},
"providerPreselected": false,
"providerProduct": "",
"providerType": null,
"weight": 0,
"trackingCode": "36GRR1111111",
"preTrackingCode": null
},
"invoiceNumber": null,
"invoiceAccesskey": null,
"inTransit": false,
"premium": false,
"targetToShipAt": null,
"product": {
"name": "Blue tshirt",
"sku": "AB123AA12AAA-1234567",
"variation": "S",
"sellerSku": "ABCD"
},
"unitPrice": 56,
"taxAmount": 4.07,
"taxPercent": 10,
"paidPrice": 44.8,
"paidCommission": 19.93,
"shippingFee": 0,
"shippingServiceCost": null,
"walletCredits": 0,
"storeCredits": 0,
"shippingVoucherAmount": 0,
"priceAfterDiscount": 0,
"salesDueAmount": 56,
"itemSerialNumber": null,
"abatementRate": null,
"exciseRate": null,
"hsnCode": null,
"codCollectableAmount": null,
"purchase": {
"orderSrcId": null,
"orderNumber": null,
"invoiceNumber": null
},
"createdAt": "2025-09-23T21:40:21.000000+10:00",
"updatedAt": "2025-09-23T21:40:21.000000+10:00",
"lastStatusChangedAt": "2025-09-24T11:47:56.000000+10:00",
"warehouseName": null,
"extraAttributes": {
"gst_free": "0"
},
"isHybrid": false,
"isOutlet": false,
"actions": [],
"vouchers": [
{
"code": "ACRAA111",
"amount": 11.2,
"voucherSellerShare": 0,
"cashbackSellerShare": 0,
"cashbackPercentage": 0,
"amountFundedBySeller": "11.2",
"cashbackAmountFundedBySeller": "0.00"
}
],
"manifestStatus": null,
"isPickupRequestSent": false,
"discountAmount": 11.2
}
],
"regionId": "64152111",
"grandTotal": 44.8,
"shippingFeeSstSum": 0
}
],
"pagination": {
"limit": 100,
"offset": 0,
"hasNext": false
}
}
Voucher information
Seller funded voucher calculation.
Paid amount indicates the amount of our customer payment. To actually find out what is seller payment :
- In the item section if there is voucher code value, then it will be UnitPrice- Amount
- In the item section if there is no voucher code value , then it will be UnitPrice
"unitPrice": 79.9,
"taxAmount": 5.45,
"taxPercent": 10,
"paidPrice": 59.92,
"paidCommission": null,
"shippingFee": 0,
],
"vouchers": [
{"code": "campaign_16482",
"amount": 19.98,
"voucherSellerShare": 100,
"cashbackSellerShare": 100,
"cashbackPercentage": 0,
"amountFundedBySeller": "19.98",
"cashbackAmountFundedBySeller": "0.00"
}
There are also finance endpoints available that provide the transaction breakdown for each order item, however these are only populated after the order has been shipped or returned
Order Financial Transactions
| Call | GET /v2/finance/transactions or GET /v2.1/finance/transactions |
| In the request | Optional date period can be utilised as filter |
| In the response | The response provides the order number, and the financial transactions related to that order such as revenue, commissions, etc. |
FAQs
Q : Show me an example of product creation flow
Step 1. After identifying all the necessary attribute values, first step is to create the product set. This is like the shell of the product containing the top level information such as colour, description, gender etc.
At least one variation (size) needs to be specified in this call , as well as the price.
*variation is a special attribute that needs to be specified as it's own text value in the payload, as opposed to as an attribute id.
The call is POST /v2/product-set
The response will provide a product set id
So for example at this stage you would have created a blue shirt product, with size S.
{
"name": "blueshirt",
"price": 100,
"status": "active",
"sellerSku": "abc",
"description": "Experience the ultimate shirt",
"brandId": 171,
"variation" :"S",
"primaryCategoryId": 308,
"categories": [
771
],
"attributes": {
"13": "263487011",
"14": "2",
"17": "16233",
"19": "16565",
"20": "313",
"41": "0.2",
"58": "Blue",
"60": "Blue Noir",
"61": ["457"],
"90": "Cold machine wash separately inside out. Wash before wearing.",
"92": "76% Cotton, 16% Lyocell, 5% Polyester, 3% Elastane",
"95": "- Waist: 65cm; Front Rise: 26cm; Inleg: 68cm (Size AU 8)",
"98": "997",
"127": "1807",
"130": "2501",
"174": false,
"242": "5000",
"243": "5005",
"275": ["5109"],
"276": ["5117"],
"382": ["23589"]
}
}
Step 2. After the product set has been created, using the product set id from above, you can start adding other variation into this set, for example create each size M, L, XL and so forth for this blue shirt.
The call is POST /v2/product-set/{productSetId}/products
The response will provide you with all the individual product ids.
So for example at this stage you will then have a blue tshirt with size S and size M
{
"sellerSku": "abcd1",
"status": "active",
"variation": "M",
"productIdentifier": "965511248452126"
}
Q : I cannot send stock update for FBI SKU
For FBI SKUs (those with "shipmentTypeId": 1), stock levels are not updated from the seller’s system. Instead, sellers must log in to the Seller Center, go to the “Fulfillment by THE ICONIC” menu, create an Inbound Stock Request, and specify the SKU and the quantity they intend to send to THE ICONIC’s warehouse, then ship the items.
After the inventory is received and inbounded at THE ICONIC warehouse, the available quantity will appear in Seller Center and will also be available via the API Stock endpoint
Q : How do I change the price
Use call PUT /v2/product-set/{productSetId}/prices
You need to know the product set id, and at least one of the product ids.
The country value is always AU
[
{
"productId": 1234567,
"country": "AU",
"price": 80.00,
"salePrice": 40.00,
"saleStartDate": "2024-10-30",
"saleEndDate": "2024-10-31"
}
]
Q : How do I know what the fields mean in the product creation payload
Do a sample call GET /v2/product-sets/sample-payload/{categoryId} , or GET /v2/category/{categoryId} , or GET /v2/attribute-sets/{attributeSetId}/attributes, to identify various attribute mappings.
Q : I have the same product but just different colours, how do I group them together
For each product in different colour, you will need to create its own product set. Then for all these different product sets, you add them into a group using this call POST /v2/product-set/{productSetId}/group
This will ensure the color dots for those products are linked together as shown below.
Q : How do I find out the order unit amount and the relevant discounts
Ensure in your GET /v2/orders call you include 'includeVoucherDetails=true'
In the response, if there is a seller funded voucher amount (i.e. the sku is part of a campaign) , then under the order item voucher section you will see the voucher code and the amount. Your calculation will be unitPrice minus the amount under that voucher section.
If there is no voucher information, your calculation will just be the unitPrice.
"unitPrice": 109,
"taxAmount": 7.93,
"taxPercent": 10,
"paidPrice": 87.2,
"paidCommission": 20.93,
"shippingFee": 0,
"shippingServiceCost": null,
"walletCredits": 0,
"storeCredits": 0,
"shippingVoucherAmount": 0,
...
},
"vouchers": [
{
"code": "campaign_25944",
"amount": 21.8,
"voucherSellerShare": 0,
"cashbackSellerShare": 0,
"cashbackPercentage": 0,
"amountFundedBySeller": "0.00",
"cashbackAmountFundedBySeller": "0.00"
}
],
"manifestStatus": null,
"isPickupRequestSent": false,
"discountAmount": 21.8
You can also use finance endpoints, such as GET /v2/finance/transactions, to check transactions related to an order item, including the commission calculation. However, with this endpoint, the transaction is only generated once the order status has been updated to shipped.
Q: How is the timezone value in the Get /v2/orders call applied when it is used with the UpdatedDateStart or UpdatedDateEnd parameters
The API accepts only the date and time, not the timezone. This means that even if your request includes a timezone, the API will strip it out. As a result, all of the following inputs are treated identically:
2025-11-20T14:10:58+11:00
2025-11-20T14:10:58Z
2025-11-20T14:10:58
2025-11-20 14:10:58
Although the response’s updatedAt field includes a timezone, this does not indicate that the API accepts timezone information in the request.
Q : Is there any rate limit for the calls
Refer to the Rate limit section in the API Documentation page
Q : Why do I get error response 403 Forbidden
Ensure that the product or order in your request is from the seller shop associated with your OAuth credentials. You won't be able to update or query items belonging to a different seller shop than the one linked to your credentials
Otherwise if the issue persists, log the query to the helpdesk email