Overview
This document provides an overview of how to integrate with THE ICONIC’s Marketplace platform and Seller Center using the API. The sections covered in this document are listed below
- Endpoints and documentations
- API calls
- API flows
- Frequently Asked Questions including payload examples
Seller Center is our User Interface which is used to manage and update your shop and products. An API Integration can enable you to connect your systems to Seller Center, providing various levels of integration i.e. stock management, order processing and product creation.
For information on how to connect and authorise, please refer to this page REST API Authorisation
API Documentation and Endpoints
API documentation
Live = https://sellercenter-api.theiconic.com.au/docs/
Test (Preprod) = https://sellercenter-api-preprod.theiconic.com.au/docs/
API endpoints
|
API Endpoints |
|
|
LIVE |
|
|
TEST (Preprod) |
https://sellercenter-api-preprod.theiconic.com.au/v2 |
API Authentication endpoints
This is to be used to generate your bearer token.
|
API Authentication Endpoints |
|
|
LIVE |
https://sellercenter-api.theiconic.com.au/oauth/client-credentials |
|
TEST (Preprod) |
https://sellercenter-api-preprod.theiconic.com.au/oauth/client-credentials |
Seller Center URL
This is the Seller Center User Interface which is used to manage and update the orders and products.
|
URLs |
|
|
LIVE |
|
|
TEST (Preprod) |
|
Integration Calls Summary
Depending on the volume/size and capabilities, your system will determine the level of integration for your brand. Depending on the level of integration and your Stock Management System (ERP) you may have the capacity to complete the integration internally if you have an in-house developer.
The below table outlines the various levels of integration, along with the coding (API calls) required to assist you with your internal development and implementation of the integration. Several levels of integration may be combined or singularly applied. Basic suggested process flows are available within this help center.
To view details of each API call and to try them out directly, please visit:
Live = https://sellercenter-api.theiconic.com.au/docs/
Test (Preprod) = https://sellercenter-api-preprod.theiconic.com.au/docs/
|
Integration Level |
Advantages |
API calls to be implemented (as a guide) |
|
Webhooks |
Webhooks can be created and utilised to notify you of new orders or products that have Quality Control completed for example. |
To get list of webhook entities
To create webhook
To delete webhook
To get list of webhooks
|
|
Stock Management |
Seller is able to sync their stock count automatically from their ERP system directly to Seller Center - no manual stock updates are required |
To update stock
To check stock level
For other bulk stock update method please refer to FAQ section |
|
Product Creation and Update |
Products created/updated in the seller’s system are synced automatically from seller’s system to Seller Center - No manual product creation/updates are required in Seller Center |
To find explanation of the fields in the payload
To get products
To create products
To update products
To update price (country is always AU)
To update stock
To add/update image
|
|
Order Processing |
Seller is able to process orders via their existing process in their ERP system – no manual update in Seller Center required for order fulfillment. |
To get list of enabled Shipment Providers
To get orders Please include filter includeVoucherDetails=true, to have the response to include the voucher amount details Please use the offset and limit filter to retrieve orders.
To ship orders
This call requires all order item ids within the order, the tracking number, and the shipping provider
This call requires at least one of the order item ids from the order
To cancel order
|
|
Order Processing using THE ICONIC integrated carrier - Shipped by THE ICONIC |
For sellers who are shipping orders using THE ICONIC integrated carrier (Shipped By The Iconic model), there are additional calls to generate, retrieve, and manifest the shipping label
|
To get orders Please include filter includeVoucherDetails=true, to have the response to include the voucher amount details
To ship orders
This call requires all order item ids within the order, and the shipping provider. Tracking number is not required to be specified. This call will result in the shipping label creation
This call requires all order item ids within the order, and the shipping provider. Tracking number is not required to be specified.
This call requires all order item ids within the order. This generates the labels and notifies the carrier that the orders are ready for pickup.
This call requires at least one of the order item ids from the order
To get order document
To cancel orders
|
|
Full Integration |
Complete end to end integration including Product Creation, Stock Update and Product Updates such as content. |
All API calls for Stock Management, Product Creation, and Order Processing
|
|
File Export |
Seller is able to trigger a job to export a file. Seller is also able to get a list of export jobs that have been submitted. |
To trigger export job
The response will contain the csv file name. To open the file, append this file name to the Seller Center website url, or, it will also be accessible in the Seller Center UI menu File Manager. To get list of exports
|
|
File Import |
Seller is able to import an xslx file via API. This can be used as a bulk function to create/update products, stock, or image. |
First get the required template , the response will either provide a link to download the file, or an export id which means the file is available in the Seller Center website menu System - File Manager and can be downloaded from there
Then fill up the file, and import it via the relevant API import call
|
Integration Calls Details & Examples
Retrieve Orders
| Call | GET /v2/orders |
| In the request |
|
| In the response |
|
Seller funded voucher calculation.
Paid amount indicates the amount of our customer payment. To actually find out what is seller payment :
- In the item section if there is voucher code value, then it will be UnitPrice- Amount
- In the item section if there is no voucher code value , then it will be UnitPrice
"unitPrice": 79.9,
"taxAmount": 5.45,
"taxPercent": 10,
"paidPrice": 59.92,
"paidCommission": null,
"shippingFee": 0,
],
"vouchers": [
{"code": "campaign_16482",
"amount": 19.98,
"voucherSellerShare": 100,
"cashbackSellerShare": 100,
"cashbackPercentage": 0,
"amountFundedBySeller": "19.98",
"cashbackAmountFundedBySeller": "0.00"
}
There are also finance endpoints available that provide the transaction breakdown for each order item, however these are only populated after the order has been shipped or returned
Action Orders
To mark order to Ready To Ship status
| Call | POST /v2/orders/statuses/set-to-ready-to-ship |
| Required |
All order item ids within the order. Tracking Number. a valid Shipment Provider. |
{"orderItems":
[ {"id": 14299838},
{"id": 14299839},
{"id": 14299840}
],
"trackingNumber": "123abcdefghij",
"shippingProvider": "AusPost"
}
To mark order to Shipped status
| Call | POST /v2/orders/statuses/set-to-shipped |
| Required | At least one of the order item ids |
{
"orderItemIds": [
14299839
]
}
Action Orders with Integrated Carrier (Shipped by The ICONIC)
To generate label
| Call | POST /v2/orders/statuses/set-to-packed-by-marketplace |
| Required |
All order item ids within the order. A valid Shipment Provider. |
{ "orderItems":
[
{"orderItemId": 14301851},
{"orderItemId": 14301852}
],
"shippingProvider": "Omni Channel Integration"
}
To retrieve label via API
| Call | POST /v2/orders/export-document |
| Required | Can specify at least one of the order item ids, or can specify order id |
| In the response | There will be uuid |
| Call |
Then using uuid from above, do GET /filemanager/v1/files/download/{uuid} |
{
"orderItemIds": [14301851],
"documentType": "shippingParcel",
"format": "pdf"
}
To mark order to Ready to Ship status
| Call | POST /v2/orders/statuses/set-to-ready-to-ship |
| Required |
All order item ids within the order. A valid Shipment Provider. |
{
"orderItems":
[
{"id": 14301852},
{"id": 14301851}
],
"shippingProvider": "Omni Channel Integration"
}
To send manifest info to carrier for orders to be picked up
| Call | POST /v2/order-pickup-requests |
| Required | All order item ids within the order |
{
"orderItemIds": [
14301851,
14301852
]
}
To mark order to Shipped status
| Call | POST /v2/orders/statuses/set-to-shipped |
| Required | At least one of the order item ids |
{
"orderItemIds": [
14301851
]
}
Create Product
Create Product Set
| What | This is creating the shell of the product, with one variation (size) in it, with price. |
| Call | POST /v2/product-set |
| Response | The response will provide product set id |
| Note | Additional calls that can help provide insights on various field mapping
|
{ "name": "testsku123",
"price": 100,
"status": "active",
"sellerSku": "testsellersku123",
"description": "Experience the ultimate expression of functionality at BrandName with the Women's Block Shell Jacket. Our model is wearing size *. She usually wears a size 8 and is 177cm tall.",
"brandId": 171,
"variation" :"S",
"primaryCategoryId": 308,
"categories": [
771
],
"attributes": {
"13": "263487011",
"14": "2",
"17": "16233",
"19": "16565",
"20": "313",
"41": "0.2",
"58": "Black",
"60": "Forever Black",
"61": ["457"],
"90": "Cold machine wash separately inside out. Wash before wearing.",
"92": "76% Cotton, 16% Lyocell, 5% Polyester, 3% Elastane",
"95": "- Waist: 65cm; Front Rise: 26cm; Inleg: 68cm (Size AU 8)",
"98": "997",
"127": "1807",
"130": "2501",
"174": false,
"242": "5000",
"243": "5005",
"275": ["5109"],
"276": ["5117"],
"382": ["23589"]
}
}
Create Additional Products
| What | This is to create additional variations (sizes) to an existing product set |
| Call | POST /v2/product-set |
| Required | Product set id |
| Response | The response will provide individual product ids for each variation. |
{ "sellerSku": "testsku456",
"status": "active",
"variation": "M",
"productIdentifier": "4602321233234"
}
Add Image
| Call | POST /v2/product-set/{productSetId}/images |
| Required | Product set id |
{
"position": 2,
"displayUrl": "https://static.theiconic.com.au//p/1648909-3757-9098461-3.jpg"
}
Update Image
| Call | PATCH /v2/product-set/{productSetId}/images/{imageId} |
| Required |
Product set id. Image id (can be obtained by doing GET /v2/product-set/{productSetId}/images) |
Add Stock
| What | This adds stock to each individual product id |
| Call | PUT /v2/stock/product |
| Required | Individual product id |
[
{ "productId": 3708630,
"quantity": 12}
]
Update Price
| Call | PUT /v2/product/{productId}/prices/{country} |
| Required |
Individual product id. Country value is always AU. |
{
"price": 50,
"salePrice": 45,
"saleStartDate": "2024-11-10",
"saleEndDate": "2024-11-11"
}
Update Product Set
| What | This updates information at the product set level |
| Call | PUT /v2/product-set/{productSetId} |
| Required | Product set id |
| Note |
We only need to specify the field that we want to change. In example below we are only changing :
|
{
"description": "Experience chg desc",
"attributes":
{"17": "16233"}
}
Update Product
To update product level info like seller sku, barcode ean (product identifier), or status, use this call instead
PUT /v2/product-set/{productSetId}/products/{productId}
Add Product Set Into a Group (Colour Grouping)
| What | This adds a product set into a group, to be grouped with other products sets, for example for colour grouping. You can create a new group, or add product set into an existing group name. |
| Call | POST /v2/product-set/{productSetId}/group |
| Required | Product set id |
{ "name": "group_name"}
Bulk Function
Import endpoints can be used to bulk create/update products, price, stock.
Example bulk stock update :
- GET /v2/template/stock-update, this triggers the csv template that can be downloaded to be populated. Uuid information will be available in the response
- GET /filemanager/v1/files/download/{uuid} , this is to download the csv from step 1 above
- POST /v2/import/stock-update, to upload file from abov. Job queue will be created in the background for the system to process the job. Optionally to see the progress of completion of the job you can do GET /v2/feed/{uuid}/status
Example bulk price update :
- Do GET /v2/template/price-update, this triggers the csv template that can be downloaded to be populated. Uuid information will be available in the response
- GET /filemanager/v1/files/download/{uuid} , this is to download the csv from step 1 above
- Do POST /v2/import/product-update. Job queue will be created in the background for the system to process the job. Optionally to see the progress of completion you can do GET /v2/feed/{uuid}/status
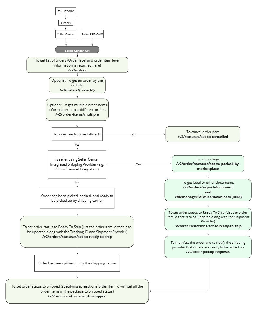
Integration Flow
Product Management Process Map
Image can be viewed at full resolution by right click-open image in new tab.
Order Management Process Map
FAQs
Q : Show me an example of product creation flow
Step 1. After identifying all the necessary attribute values, first step is to create the product set. This is like the shell of the product containing the top level information such as colour, description, gender etc.
At least one variation (size) needs to be specified in this call , as well as the price.
*variation is a special attribute that needs to be specified as it's own text value in the payload, as opposed to as an attribute id.
The call is POST /v2/product-set
The response will provide a product set id
So for example at this stage you would have created a blue shirt product, with size S.
{
"name": "blueshirt",
"price": 100,
"status": "active",
"sellerSku": "abc",
"description": "Experience the ultimate shirt",
"brandId": 171,
"variation" :"S",
"primaryCategoryId": 308,
"categories": [
771
],
"attributes": {
"13": "263487011",
"14": "2",
"17": "16233",
"19": "16565",
"20": "313",
"41": "0.2",
"58": "Blue",
"60": "Blue Noir",
"61": ["457"],
"90": "Cold machine wash separately inside out. Wash before wearing.",
"92": "76% Cotton, 16% Lyocell, 5% Polyester, 3% Elastane",
"95": "- Waist: 65cm; Front Rise: 26cm; Inleg: 68cm (Size AU 8)",
"98": "997",
"127": "1807",
"130": "2501",
"174": false,
"242": "5000",
"243": "5005",
"275": ["5109"],
"276": ["5117"],
"382": ["23589"]
}
}
Step 2. After the product set has been created, using the product set id from above, you can start adding other variation into this set, for example create each size M, L, XL and so forth for this blue shirt.
The call is POST /v2/product-set/{productSetId}/products
The response will provide you with all the individual product ids.
So for example at this stage you will then have a blue tshirt with size S and size M
{
"sellerSku": "abcd1",
"status": "active",
"variation": "M",
"productIdentifier": "965511248452126"
}
Step 3. After the product set and all the product id (size variations) have been created, you can now add stock for each individual product id
The call is PUT /v2/stock/product
[
{
"productId": 5283,
"quantity": 12
}
]
Q : How do I change the price
Use call PUT /v2/product-set/{productSetId}/prices
You need to know the product set id, and at least one of the product ids.
The country value is always AU
[
{
"productId": 1234567,
"country": "AU",
"price": 80.00,
"salePrice": 40.00,
"saleStartDate": "2024-10-30",
"saleEndDate": "2024-10-31"
}
]
Q : How do I know what the fields mean in the product creation payload
Do a sample call GET /v2/product-sets/sample-payload/{categoryId} , or GET /v2/category/{categoryId} , or GET /v2/attribute-sets/{attributeSetId}/attributes, to identify various attribute mappings.
Q : What are the different methods for updating stock levels, and what limits apply to each method
PUT /v2/stock/product - synchronous endpoint which has limit of 100. This endpoint provides the fastest method for updating stock, as the stock levels are adjusted immediately upon request execution, allowing you to see the results instantly.
POST /v2/import/product-stock-update-xml - asynchronous endpoint that receives XML request and saves it for later processing in background. This endpoint has no limits, however processing occurs in the background, so depending on the system load, you may see it can complete either within 5 seconds or 5 minutes or more.
POST /v2/import/stock-update - same as previous but instead of XML , it is based on CSV file upload via the API endpoint.
Q : I have the same product but just different colours, how do I group them together
For each product in different colour, you will need to create its own product set. Then for all these different product sets, you add them into a group using this call POST /v2/product-set/{productSetId}/group
This will ensure the color dots for those products are linked together as shown below.
Q : How do I find out the order unit amount and the relevant discounts
Ensure in your GET /v2/orders call you include 'includeVoucherDetails=true'
In the response, if there is a seller funded voucher amount (i.e. the sku is part of a campaign) , then under the order item voucher section you will see the voucher code and the amount. Your calculation will be unitPrice minus the amount under that voucher section.
If there is no voucher information, your calculation will just be the unitPrice.
"unitPrice": 109,
"taxAmount": 7.93,
"taxPercent": 10,
"paidPrice": 87.2,
"paidCommission": 20.93,
"shippingFee": 0,
"shippingServiceCost": null,
"walletCredits": 0,
"storeCredits": 0,
"shippingVoucherAmount": 0,
...
},
"vouchers": [
{
"code": "campaign_25944",
"amount": 21.8,
"voucherSellerShare": 0,
"cashbackSellerShare": 0,
"cashbackPercentage": 0,
"amountFundedBySeller": "0.00",
"cashbackAmountFundedBySeller": "0.00"
}
],
"manifestStatus": null,
"isPickupRequestSent": false,
"discountAmount": 21.8
You can also use finance endpoints, such as GET /v2/finance/transactions, to check transactions related to an order item, including the commission calculation. However, with this endpoint, the transaction is only generated once the order status has been updated to shipped.
Q : I cannot see some of the orders in the response when I do GET /v2/orders
Please use the offset and limit filter in the request to apply pagination in your result, as the order call will give you just the max 100 orders in the response. You can also narrow down your result by applying further filters like retrieving orders based on the status/createdAt/updatedAt dates.
The same applies for product endpoint, there are limited response given when retrieving all products, however using offset will ensure you can get all results in pagination format.
Q : Is there any rate limit for the calls
Refer to the Rate limit section in the API Documentation page
Q : Why do I get error response 403 Forbidden
Ensure that the product or order in your request is from the seller shop associated with your OAuth credentials. You won't be able to update or query items belonging to a different seller shop than the one linked to your credentials
Otherwise if the issue persists, log the query to the helpdesk email